科技前沿
-
山西能源学院2a专业是什么意思/山西能源学院2b转2a如何转
报吕梁学院的2A还是能源学院的2B〖壹〗、综合考虑:如果你更看重学历认可度、教学质量和学费成本,且对吕梁学院的专业设置满意,那么吕梁学院的2A批次可能更适合你。如果你对能源领域有浓厚兴趣,且愿意为此承担可能的学费差异和就业方向上的限制...
-
疫情南京(疫情南京支援湖北哪里)
紧急通知!南京疫情!不容忽视!南京本轮疫情由德尔塔(Delta)毒株引发,具有传播力强、病毒载量高、重症比例高、发病进程快等特点,已导致全国多地感染,需高度重视并严格落实防疫措施。看点一:南京疫情疫情发展情况自7月20日南京禄口机...
-
昨日新增本土确诊214例无症状312例/昨日新增本土59例
威海回周村人员要核酸检测吗(现在去山东威海需要做核酸检测吗)_百度...月7日,威海市文登区报告1例新冠肺炎确诊病例,系对自青岛返威人员进行核酸检测时发现。市疾控中心实验室检测为奥密克戎变异株。确需来鲁的须持48小时内核酸检测阴性证明,抵...
-
【北京40例感染者多人为韵达快递员工,北京韵达最近怎么了】
北京驼房营属于那个防控区?驼房营虽然邻近大山子/酒仙桥地区,但属于将台地区(街道)。北京市12月19日宣布的中风险地区仅为汉庭酒店大山子店。并不是整个大山子地区。北京今日(4月8日)召开疫情防控新闻发布会,通报新增七例本土病例。朝阳区委常...
-
成都限行时间新规2020年9月/成都限行时间新规2021年5月时间段
2020年9月成都限行时间新规是什么?成都尾号限行时间为工作日(法定节假日除外)的7:00-20:00。关于成都限行时间新规2020年9月1日及尾号为字母的规定,具体如下:限行时间:工作日的早上7:00至晚上20:00。限行规则:根据车牌...
-
【冷却的方法,冷却的方式分别是哪两种】
模具钢淬火中常见五大冷却方法?模具钢淬火中常见的五大冷却方法包括:单液淬火法:将模具钢加热到奥氏体化后,淬入水、油或其他冷却介质中,冷却到低于珠光体型转变温度区域或马氏体转变温度区域后取出空冷。特点:冷却过程在单一冷却介质中完成。双液淬火...
-
辽宁昨日新增7例本土确诊/辽宁昨日6例本土确诊详情
截至近来,辽宁的疫情疫情如何?现在去辽宁还安全吗?〖壹〗、但近来新型冠状病毒疫情形势还不容小觑,我认为我们在外出的时候还是需要更加注意,所以近期建议减少出行,建议不要去有疫情情况的地区。虽然这几日气温有所回稳,已经没有前几天跨年夜那么冷了...
-
31省新增本土确诊23例(31省新增本土确诊93例)
31省新增本土确诊23例?月19日0—24时,全国新增确诊病例27例,其中本土病例23例(北京22例,河北1例),境外输入病例4例(广东3例,上海1例);无新增死亡病例,新增疑似病例4例均为北京本土病例。新增确诊病例分布本土病例:北京报告...
-
新增病例最新消息/新增病例最新通报今天
北京本土病例疫情最新消息数据(持续更新中)〖壹〗、截至2022年3月8日,北京3月7日新增本土确诊病例1例,现住海淀区,具体情况如下:新增本土确诊病例数:3月7日0时至24时,北京新增1例本土确诊病例,无新增疑似病例和无症状感染者。同时新...
-
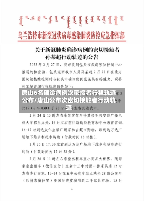
唐山6名确诊病例次密接者行程轨迹公布/唐山公布次密切接触者行动轨迹
12月6日唐山曹妃甸区次密接者张某某行程轨迹公布〖壹〗、更新时间:2021年12月7日迁安市防控办关于寻找与新冠肺炎病例密接李某的密切接触人员的公告广大居民:2021年12月6日00:47分,我市接到协查函,函称石家庄市鹿泉区新冠肺炎确诊...