2019款起亚智跑变速箱6AM和6AT的区别
019款起亚智跑变速箱区别是6MT是指6速手动变速箱 ,6AT是指6速自动变速箱,自动变速箱不需要手动更换挡位 。自动变速器是利用行星齿轮机构进行变速,可以通过油门踏板程度和车速变化自动进行变速,而驾驶员只需要操控加速踏板控制车速。汽车常用的自动变速器 有液力自动变速器 ,液压传动自动变速器等,最常见的是液力自动变速器。

特点是成本较高 、结构复杂、油耗较大。但是换档冲击顿挫感较小,舒适性好 。一般使用在较高档的汽车上。

MT(手动变速器)就是传统的变速器 ,它是利用不同的齿轮搭配实现动力传递,而齿轮搭配的变换就只有靠脚踩离合手拉挡杆来实现,这就是所谓的手动变速器。AT(自动变速器)主要是利用液力变扭器配合传统机械齿轮箱实现换挡功能 。

009年第一代MG6变速箱2010款搭载5AT变速箱 ,从2014款开始搭载6速湿式双离合变速箱。5AT虽然是爱信老产品但可靠性不错,6速湿式双离合是和博格华纳共同研发上汽拥有自主权。2017年第二代MG6变速箱从2017款开始搭载TST7速干式双离合变速箱 。
2015款现代朗动at变速箱是什么型号
〖壹〗、015款现代朗动AT变速箱型号为6速手自一体变速箱(6AT),由韩国Mobis公司生产。以下从技术特点、生产背景和应用优势三方面展开说明:技术特点6速手自一体变速箱(6AT)属于传统自动变速箱的升级类型 ,其核心结构包含液力变矩器 、行星齿轮组和电子控制单元(ECU)。
〖贰〗、015款现代朗动配备的AT变速箱型号为6速手自一体变速箱,型号是A6MF2 。技术特点 成熟稳定:这款变速箱在现代汽车的产品线中应用多年,技术成熟度较高。它经过了大量的实际道路测试和优化 ,可靠性表现出色,能够适应各种不同的驾驶工况。
〖叁〗、能 。朗动,是在海外率先上市的现代汽车全球车型。15年的朗动使用的是6AT自动变速箱,比较高档位可以到6挡 ,速度是非常快的。
6at变速箱是什么意思,6at和双离合哪个好
〖壹〗 、at和双离合哪个好与双离合变速器相比,6at变速器更好,6at变速器在可靠性和维护成本上具有优势。首先 ,汽车变速箱可以分为手动变速箱和自动变速箱,at就是我们常说的自动变速箱 。一般来说,自动变速箱的档位可以分为P、R、N 、D、1或L等。
〖贰〗、AT变速箱的优点: 可靠性强:6AT变速箱技术成熟 ,相对于双离合变速箱,其可靠性更高,耐久度更强。 可承载扭矩高:适合搭配大功率发动机 ,能够满足高性能车辆的需求 。 操控性能好:通过液力传动和行星齿轮实现自动变速,操控性能优异。
〖叁〗 、就近来来说,6at在可靠性方面毫无疑问要比双离合变速箱要好 ,虽然比起双离合会更耗油,但品质绝对是有保证的。
6mt和6at的区别是什么
〖壹〗、MT和6AT的核心区别在于变速箱类型与操作方式,6MT为6速手动变速箱,需驾驶员手动换挡;6AT为6速自动变速箱 ,可自动完成换挡过程 。具体区别如下:操作方式 6MT:驾驶员需通过离合器踏板和换挡杆手动选取档位。换挡时需踩下离合器切断动力传递,再操作换挡杆完成档位切换,最后松开离合器恢复动力输出。
〖贰〗、MT代表6速手动变速箱 ,而6AT代表6速自动变速箱 。两者在换挡方式和驾驶体验上有所区别。自动变速箱无需手动换挡,它通过行星齿轮机构实现变速,能够根据油门踏板程度和车速变化自动调整档位。驾驶时 ,只需操控加速踏板控制车速 。
〖叁〗 、汽车6at和6mt区别如下:指代不同:6MT指6速(不含倒档)手动变速箱就是手动挡;6AT指6速(不含倒档)自动变速箱也就是自动挡。
变速箱6AT、8AT 、9AT有何区别?是否档位越多越省油?
首先,我们要知道6AT与9AT的工作原理的一样的,只是内部齿轮组数量不同 ,比如6AT表示有六个前进挡,挡位越多能组合出更多的传动比。一般来说,变速箱的档位多少与平顺性、动力响应以及耐久性没多大关系 ,但在相同的技术条件下,挡位多的确实能提高燃油经济性,这也是车企响应节能减排的政策要求。
是否档位越多越省油?所谓的6AT、8AT 、9AT是指液力机械变速箱(AT变速箱)中档位的数量,6AT是指变速箱中有六个前进档 ,8AT是指变速箱中有八个前进档,9AT是指变速箱中有九个前进档 。
AT、8AT、9AT的选取应基于性能 、成本及个人驾驶习惯的综合考量,9AT在理论上更省油但并非在所有情况下都最优。档位与燃油经济性的关系:理论上 ,档位越多越省油:更多的挡位意味着发动机能在更宽广的转速范围内保持高效运转,从而节省燃油。
总结:6AT、8AT、9AT的差异不仅体现在挡位数上,更取决于厂商的调校能力与成本控制 。爱信6AT证明“成熟可靠 ”比“技术先进”更符合多数用户需求 ,而ZF 9AT的失败案例则警示:盲目追求高挡位数可能适得其反。在新能源转型期,传统多挡位变速箱的技术价值正逐渐弱化。
所谓的6AT 、8AT、9AT是指液力机械变速箱(AT变速箱)中档位的数量,6AT是指变速箱中有六个前进档 ,8AT是指变速箱中有八个前进档,9AT是指变速箱中有九个前进档 。它们的基本结构和工作原理都是一样的,区别就是内部齿轮组数量不同 ,档位越多齿轮组数量越多,能够组合出更多不同的传动比。
首先,我们要知道6AT与9AT的工作原理的一样的,只是内部齿轮组数量不同 ,比如6AT表示有六个前进挡,挡位越多能组合出更多的传动比。一般来说,变速箱的挡位多少与平顺性、动力相应以及耐久性没多大关系 ,但在相同的技术条件下,挡位多的确实能提高燃油经济性,这也是车企响应节能减排的政策要求 。
6AT与CVT到底谁更好?如何选取?看完对比:差距太大了
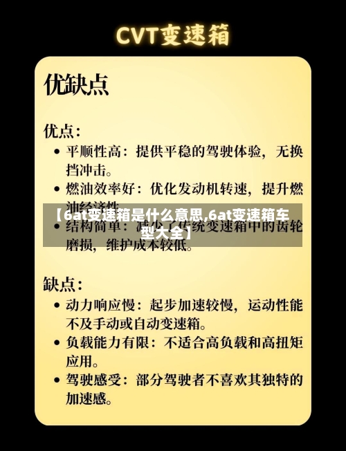
通过对比不难发现 ,6AT和CVT这两款变速箱差距还是挺大的。至于6AT变速箱和CVT变速箱如何选取还要看个人的需求,如果仅仅只是市区代步,CVT变速箱不仅更省油 、维护费用低 ,而且会带给你更出色的驾驶体验,平顺性更好一些,而如果对动力输出要求较高 ,喜欢动力随叫随到的那种感觉,6AT或许更适合你。
AT和CVT变速箱没有绝对的优劣之分,具体取决于产品型号和用途 。以下从结构特点、产品差异、适用场景三个方面进行详细分析:结构特点6AT变速箱:结构复杂,制造成本较高 ,传动效率相对较低。但技术成熟稳定,能承受的最大扭矩较高,适合搭载在大排量或高功率发动机的车型上。
综上所述 ,爱信6AT变速箱和CVT变速箱在耐用性上各有千秋。如果更看重扭矩承受能力和复杂路况下的表现,6AT变速箱可能更适合;而如果更追求平顺性和经济性,CVT变速箱则是一个不错的选取 。最终的选取应根据具体车型、驾驶需求和个人偏好来决定。
6AT版本:仅存在于2018款及更早的国五车型 ,匹配代号为U760的6AT变速箱,技术成熟但成本更高,与发动机的动力传递更直接。 动力表现对比 CVT优势:城市低速跟车时无顿挫 ,动力输出线性,适合拥堵路况;官方综合油耗低至2L/100km,燃油经济性更优 。









